
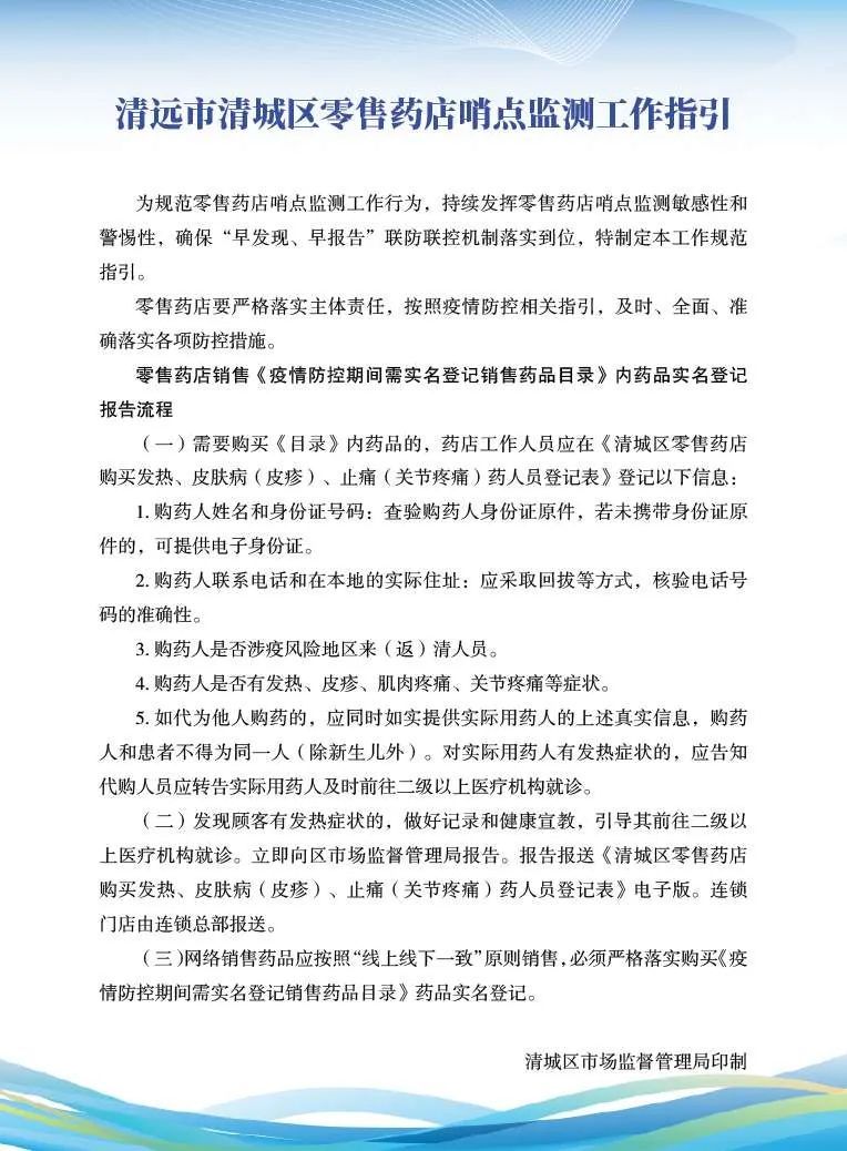
为做好当前基孔肯雅热疫情防控工作,日前股票配资网平台,清城区市场监督管理局发布了《疫情防控期间需实名登记销售药品目录》和《清远市清城区零售药店哨点监测工作指引》。其中明确要求,全区所有零售药店需及时、全面、准确地做好购买《疫情防控期间需实名登记销售药品目录》中所列药品人员的信息登记工作。同时,该指引还明确了零售药店在哨点监测方面的工作职责,并对零售药店应当履行的疫情防控责任作出了统一且明确的规范指引。
本次纳入实名登记管理的药品,主要是用于治疗基孔肯雅热所引起的发热、皮疹、关节痛等症状的药品。市民在购买这类药品时,需配合药店工作人员进行扫码实名验证,并填报相关个人信息。同时,若有发热、皮疹、关节痛等症状,以及近期是否有被蚊虫叮咬等情况,也请主动告知药店工作人员。
清城区市场监督管理局提醒,实名登记过程可能需要短暂停留,请市民给予理解和支持。药店工作人员将尽力提高效率,减少购药等候时间。各零售药店及相关部门将严格遵守国家关于个人信息保护的法律法规,对收集的购药人信息予以严格保密。
疫情防控期间需实名登记销售药品目录
↓↓↓↓

清远市清城区零售药店哨点监测工作指引
↓↓↓↓

来源:清城发布
富牛证券提示:文章来自网络,不代表本站观点。